BB贝博艾弗森官方网站
欢迎访问BB贝博艾弗森官方网站!
返回首页
BB贝博艾弗森官方网站
厚 德 重 技
    博 学 多 能
学院简介
学院荣誉
学院领导
学院景观
学院视频
组织机构
厚 德 重 技
    博 学 多 能
党政管理机构
教育教学机构
教学辅助机构
群团组织
教育教学
厚 德 重 技
    博 学 多 能
师资队伍
专业建设
产教融合
思政育人
招生就业
厚 德 重 技
    博 学 多 能
招生信息
就业服务
优秀校友
合作交流
服务指南
厚 德 重 技
    博 学 多 能
智慧校园
学院校历
人才招聘
书记信箱
信息公开
厚 德 重 技
    博 学 多 能
公开指南
公开清单
公开制度
公开年报
社会评议
依申请公开
BB贝博艾弗森官方网站
学院简介
学院荣誉
学院领导
学院景观
学院视频
组织机构
党政管理机构
教育教学机构
教学辅助机构
群团组织
教育教学
师资队伍
专业建设
产教融合
思政育人
招生就业
招生信息
就业服务
优秀校友
合作交流
服务指南
智慧校园
学院校历
人才招聘
书记信箱
信息公开
公开指南
公开清单
公开制度
公开年报
社会评议
依申请公开
欢迎访问BB贝博艾弗森官方网站!
返回首页
通知公告
首页
-
新闻资讯
-
通知公告
- 正文
2588
分享
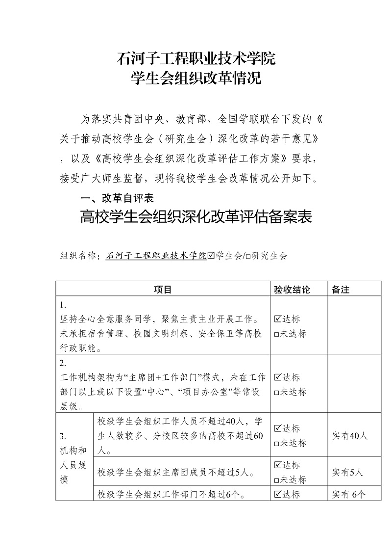
学生会组织改革情况
作者:超级管理员
来源:[db:来源]
时间:2020-11-16
操作>>